要轉成讓切片軟體Slic3r可以讀的檔案,就要先將3D模型匯出成stl檔或是obj檔,依我使用的經驗,匯出成stl檔案的正確性比較高。Blender就內建匯出stl檔案的功能,路徑如下「File」>>「Export」>>「stl」,下方有截圖可以參考。
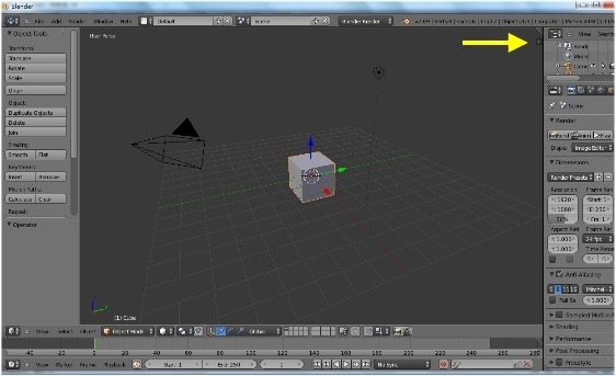
在匯出的功能以外,基礎的量體參數設定,也就是設定物體的長寬高,控制面版在右方,叫出控制面板的按鈕有點小,所以截圖標示一下,就在右上角的小「+」號,按下去以後就能叫出控制面板。
控制面板可以設定長寬高(Dimensions)、旋轉角度(Rotation)、放大比例(Scale)等。



請先 登入 以發表留言。